广场舞之歌简谱(舞动年华词 左正德曲)_广场舞之歌民歌谱

虫虫简谱
虫虫简谱
管理员
22829
文章
0
粉丝
民歌谱广场舞之歌简谱(舞动年华词 左正德曲)_广场舞之歌民歌谱已关闭评论129阅读模式
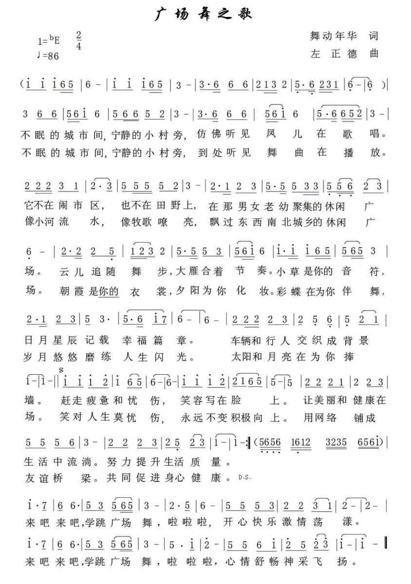
摘要广场舞之歌简谱,此版本的曲谱改编自歌曲广场舞之歌,左正德作曲,舞动年华作词,《广场舞之歌》的编配,歌曲原调#C调,难度等级:较易,评分:3分,简谱原文件PDF/GTP格式,大小2....

广场舞之歌简谱,此版本的曲谱改编自歌曲广场舞之歌,左正德作曲,舞动年华作词,《广场舞之歌》的编配,歌曲原调#C调,难度等级:较易,评分:3分,简谱原文件PDF/GTP格式,大小2.83M,广场舞之歌原创歌曲简谱,民族歌曲,国语歌曲谱,舞动年华词 左正德曲,简谱来源:虫虫简谱整理。

广场舞之歌简谱(舞动年华词 左正德曲)_广场舞之歌民歌谱

 
虫虫简谱
  • 本文由 虫虫简谱 发表于2025年8月31日 22:10:49
  • 转载请务必保留本文链接:https://www.cclm.net/35630.html